This website requires JavaScript.
Explore
Help
Register
Sign In
BlueRose
/
BlueRoseNote
Watch
1
Star
0
Fork
0
You've already forked BlueRoseNote
Code
Issues
Pull Requests
Actions
Packages
Projects
Releases
Wiki
Activity
Files
3339b108294fbb55f04bc82a4eb1a904a6b2ff1d
BlueRoseNote
/
03-UnrealEngine
/
Gameplay
/
UObject
/
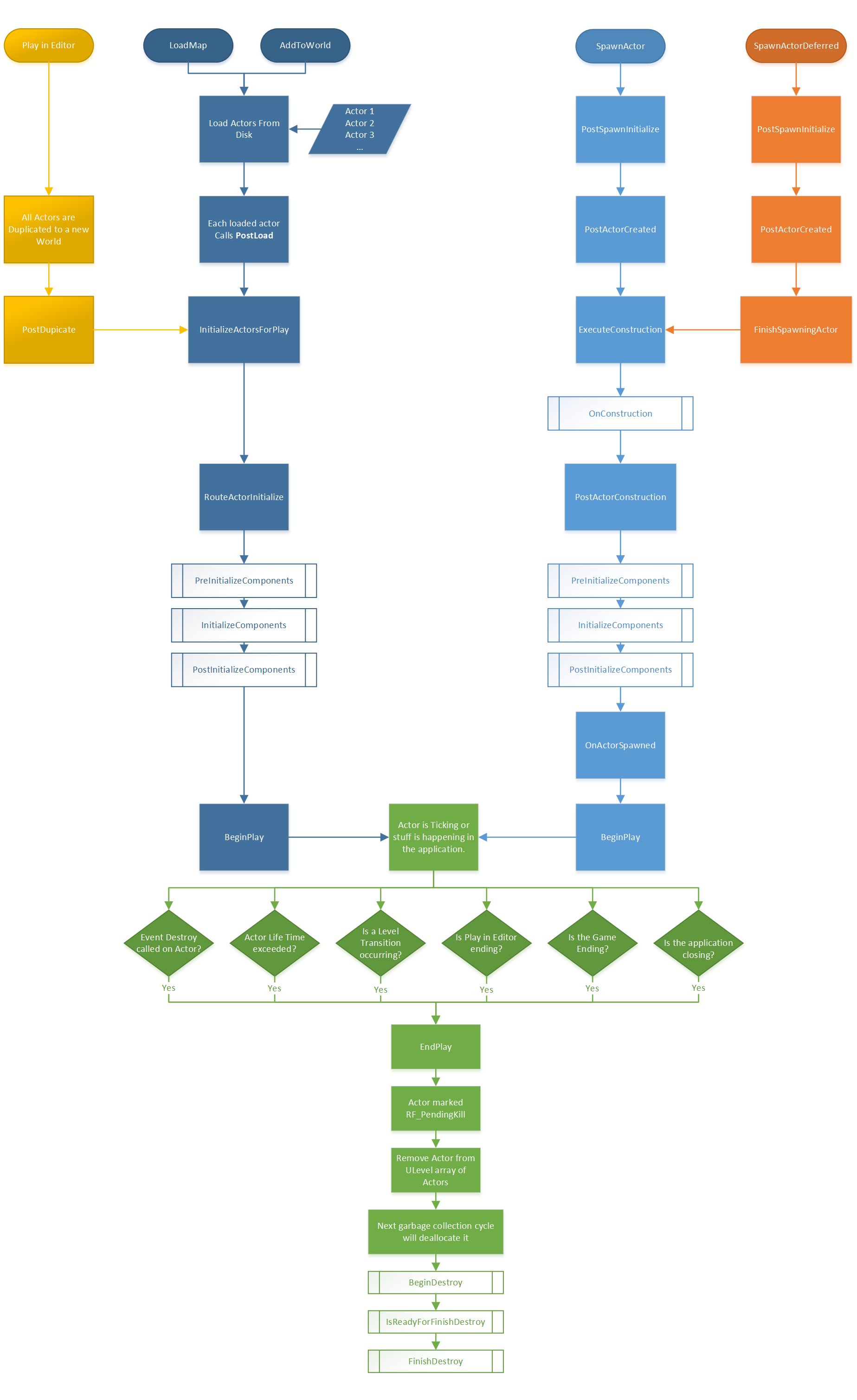
Ue4Object生命周期.jpg
BlueRose
e70b01cdca
Init
2025-08-02 12:09:34 +08:00
261 KiB
LFS
1847x3018px
Raw
History
Reference in New Issue
View Git Blame
Copy Permalink